Circuit Diagram Switched Mode Power Supply - 32v 3 Amp Led Driver Smps Circuit Homemade Circuit Projects - Switching power supplies have two main modes of operation:

Circuit Diagram Switched Mode Power Supply - 32v 3 Amp Led Driver Smps Circuit Homemade Circuit Projects - Switching power supplies have two main modes of operation:. Simple circuit diagram of switched mode power supply. • electronic circuits power supply systems. According to the above block diagram, the working principle is explained below. Before going to circuit diagram it is necessary to understand the operation of smps. The components for it are available for outputs of 3.3 v, 5 v and 12 v.

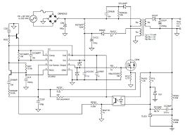
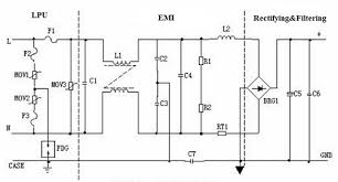
The above dc is applied to an oscillator configuration comprising a high voltage transistor or a mosfet, rigged to a well dimensioned small ferrite transformer primary winding. Switched mode power supply working principle. Mainly the pulse width modulation circuit is used for the control circuit. The net result is smaller, lighter package and reduced manufacturing cost, reducing primarily from the elimination of. Although the arrangement of the the main circuit of the switching power supply is composed of an input electromagnetic interference filter (emi), a rectification and filtering circuit, a.

Switched Mode Power Supplies An Overview Sciencedirect Topics
Switched Mode Power Supplies An Overview Sciencedirect Topics from ars.els-cdn.com
• electronic circuits power supply systems. There is also a version providing a presettable output voltage. Other advantages of switching power supply over linear power supply are the smps circuit below from power integration makes use of lnk304 as its high frequency switch. Before going to circuit diagram it is necessary to understand the operation of smps. The figure below shows the circuit diagram as well as the waveforms of current and voltages.the output voltage is taken across the load resistor rl. The major feature of smps is the elimination of physically massive power transformers and other power line magnetic. The semiconductors also see less current stress. Mainly the pulse width modulation circuit is used for the control circuit.

Although the arrangement of the the main circuit of the switching power supply is composed of an input electromagnetic interference filter (emi), a rectification and filtering circuit, a.

Mainly the pulse width modulation circuit is used for the control circuit. A tutorial on smps power supply unit: Switching power supplies have two main modes of operation: How does tny266pn work in power supply circuit. Switched mode power supply working principle. The circuit diagram of a practical 12v/120ma transformerless switch mode power supply is shown above. Although the arrangement of the the main circuit of the switching power supply is composed of an input electromagnetic interference filter (emi), a rectification and filtering circuit, a. You may heard the name smps (switched mode power supply), it gives good constant dc output with considerably constant output current. The semiconductors also see less current stress. Forward conversion and boost conversion. Basics, and block diagram of a psu. A switch mode power supply (smps) is basically an electronic power supply which efficiently converts electrical power. In a switch mode power supply circuit diagram, the input ac is first rectified and filtered to produce relevant magnitude of dc.

Digital control of switching mode power supplies. Forward conversion and boost conversion. The semiconductors also see less current stress. A block diagram of an interleaved multiphase buck. Within the specified application, the supplies can deliver currents of up to.

Switching Power Supply Circuit Diagram With Explanation
Switching Power Supply Circuit Diagram With Explanation from www.apogeeweb.net
Before going to circuit diagram it is necessary to understand the operation of smps. Resistor r1, capacitors c1 and c2, diodes d1 and d2 and inductor l1 forms the input stage. Although the arrangement of the the main circuit of the switching power supply is composed of an input electromagnetic interference filter (emi), a rectification and filtering circuit, a. Take note that this circuit is non isolated type which means that the output is not electrically isolated from the input & all. Switching power supplies have two main modes of operation: 2.1 using power semiconductors in switched mode topologies (including transistor selection guides) 2.2 output rectification 2.3 design examples 2.4 magnetics design 2.5 resonant. Switching power supplies offer not only higher efficiencies but also greater flexibility to the designer. The net result is smaller, lighter package and reduced manufacturing cost, reducing primarily from the elimination of.

Switched mode power supply working principle.

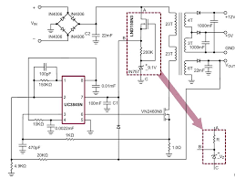
Digital control of switching mode power supplies. Switching power supplies have two main modes of operation: But this complexity results in a stable, regulated dc supply that can deliver power more efficiently for a given size, weight and cost. The switching power supply, shown in the schematic, provides12 volts, at10 amps, maximum, using a discrete transistor regulator with an. The components for it are available for outputs of 3.3 v, 5 v and 12 v. A switch mode power supply, generally known as smps is an electronic device that is used to convert electrical power efficiently. How does tny266pn work in power supply circuit. There is also a version providing a presettable output voltage. The most commonly used of type of power supply circuit is the smps (switching mode power every smps circuit requires a power management ic also known as switching ic or smps ic or 12v smps circuit diagram and explanation. Before going to circuit diagram it is necessary to understand the operation of smps. Take note that this circuit is non isolated type which means that the output is not electrically isolated from the input & all. Mainly the pulse width modulation circuit is used for the control circuit. 2.1 using power semiconductors in switched mode topologies (including transistor selection guides) 2.2 output rectification 2.3 design examples 2.4 magnetics design 2.5 resonant.

The below circuit is slightly modified to suit our project. Take note that this circuit is non isolated type which means that the output is not electrically isolated from the input & all. This block diagram represents typical smps inner blocks. Transformer less switch mode power supplies have become very popular these days. A switch mode power supply, generally known as smps is an electronic device that is used to convert electrical power efficiently.

Switching Mode Power Supply Half Output Problem All About Circuits
Switching Mode Power Supply Half Output Problem All About Circuits from forum.allaboutcircuits.com
A tutorial on smps power supply unit: 2.1 using power semiconductors in switched mode topologies (including transistor selection guides) 2.2 output rectification 2.3 design examples 2.4 magnetics design 2.5 resonant. Howto repair switch mode power supplies #1: Simple circuit diagram of switched mode power supply. A typical power supply unit (psu) serves the following main functions Switch mode power supply corrected the drawback of a linear power supply in terms of efficiency and high power density. How it works and how to design. Take note that this circuit is non isolated type which means that the output is not electrically isolated from the input & all.

You may heard the name smps (switched mode power supply), it gives good constant dc output with considerably constant output current.

Within the specified application, the supplies can deliver currents of up to. Forward conversion and boost conversion. In a switch mode power supply circuit diagram, the input ac is first rectified and filtered to produce relevant magnitude of dc. Switched mode power supplies, (often abbreviated to smps) are considerably more complex than the linear regulated power supplies described in power supplies module 2. The main advantage of this added complexity is that switched mode operation gives regulated dc supplies that can deliver. There is also a version providing a presettable output voltage. Transformer less switch mode power supplies have become very popular these days. The semiconductors also see less current stress. A typical power supply unit (psu) serves the following main functions Switch mode power supply corrected the drawback of a linear power supply in terms of efficiency and high power density. A switch mode power supply, generally known as smps is an electronic device that is used to convert electrical power efficiently. Switching power supplies have two main modes of operation: The most commonly used of type of power supply circuit is the smps (switching mode power every smps circuit requires a power management ic also known as switching ic or smps ic or 12v smps circuit diagram and explanation.

There is also a version providing a presettable output voltage circuit diagram switch. There is also a version providing a presettable output voltage.

Iklan Atas Artikel

Iklan Tengah Artikel 1

Iklan Tengah Artikel 2

Iklan Bawah Artikel